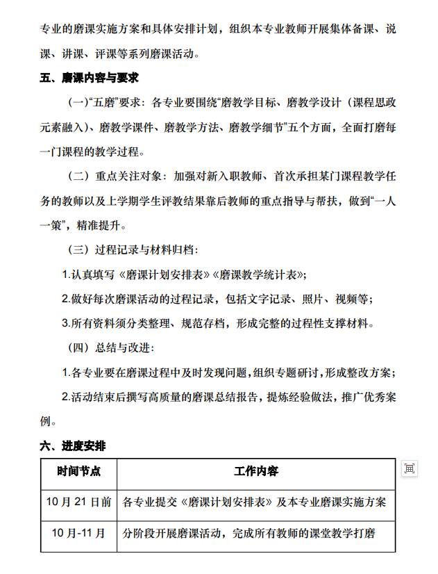
为深化课堂教学改革,全面提升教学质量,戏剧影视美术设计学院于2025年10月至11月组织开展本年度第二轮全员磨课活动,覆盖4个基层教研室及全体任课教师,实现“人人参与、课课优化”。
本次磨课以“聚焦课堂教学,打磨精品课程”为主题,围绕“磨教学目标、磨教学设计、磨教学课件、磨教学方法、磨教学细节”五大核心维度展开,并注重课程思政元素的深度融入。
各教研室结合学科特色制定实施方案:戏剧影视美术设计教研室引入AI辅助教学工具,人物形象设计教研室联合行业专家开展教学研讨与现场实操,时尚演艺教研室对标国际舞台标准,紧扣“艺术+时尚+实践”三重标准,服装与服饰设计教研室聚焦跨课程协同教学和传统技艺与数字技术并重。
活动期间,通过集体备课、说课评课、公开课展示等形式,4个教研室累计开展磨课研讨40余次,实现课程全覆盖、教师全参与。学院将遴选优秀课程打磨院内“金课”,确保“以磨促教、以磨促改”活动取得实效。



图:《戏剧影视美术设计学院关于组织开展教师全员磨课活动的通知》
![]()
![]()
![]()
![]()
![]()
![]()
![]()
![]()
![]()
图:部分磨课现场